- To submit an article, first read the article editing guide (in the authors' guide) carefully.
Incomplete files (letter from the supervisor - in case of extraction from the dissertation) will not be processed.
- No more than one article will be received from each author (if viewed, the journal will delete the second article).
- The article must have a page number.
- The uploaded article is without the name of the author / authors.
- Register in the system (in the article submission section) and send the article.
- According to the minutes of the board of directors of the Sociological Association of Iran (2021/06/26), no amount will be received for the initial review.
- In the final acceptance stage, the amount of 50,000,000 Rials (for copyright) will be received from the authors to the account number 143376834 of Tejarat Bank in the name of the Sociological Association of Iran or to the shaba number IR660180000000000143376834.
- Click here to pay copyright cost online.
- - The article extracted from the dissertation, it is necessary logically and ethically to mention the name of the supervisor specifically (and the consultant professor) along with the name of the author and please attach a written letter of them in the system.
- Click here to get the commitment form.
Guide to organizing articles
2-1. Title of the article, and mention the name and surname of the author or authors below it.
2-2. Article abstract: including subject, theoretical framework, research methodology and concise article results, between 100 to 150 words and then keywords in Persian.
2-3. Introduction: Includes topic definition, problem design and goal statement.
3-3. immediately after the abstract (Persian and English), a list of "key concepts" is added. Try to list only the main "concepts" of the article, their number is usually around 5 concepts.
2-4. Review of the Literature: The subject and theoretical framework and design questions / or research hypotheses.
2-5. Research Methodology: Pattern of study, definition of concepts and techniques of data collection and analysis.
2-6. Findings, analysis and interpretation.
2-7. Summary and conclusion.
2-8. Notes and attachments (if necessary).
2-9. List of Persian and English sources.
2-10. Summaries of the author's educational background and research interests / name of university or affiliated institution / e-mail address.
2-11. English abstract with keywords at the end of the article.
3-1. References in the text of the article.
After the adapted article, direct or indirect: (surname of the author, year of publication: page number (s)).
Note: If the work used is translated into Persian, the date of publication of the work is translated, and otherwise the date of publication of the text in the original language is mentioned.
3-2. References at the end of the article.
The list of sources used at the end of the article should be arranged in alphabetical order of the first letter of the surname of the author or owner of the work, as follows.
3-2-1. Book.
Author: surname of the author or owner of the work, name (year of publication), title of the book, place of publication: publishing house.
Translation: surname of the author or author of the work, name (year of publication), title of the book, name of the translator, place of publication: publishing house (translated text).
3-2-2. Article.
Journals: Author surname, name (year of publication) "Article Title", Journal Title, Volume, Issue: Number of Article Pages.
Collection of articles: Surname of the compiler of the collection, Name (year of publication of the collection) "Title of the article" Title of the book Collection of articles, Place of publication: Publishing Institute, Number of pages of the article.
3-2-2. Internet resources.
Surname of the author, name (date of publication of the work on the relevant site), title of the work, address of the website, (date of the user's visit to the relevant site).
4-1. The article should be in line with the policy of the Journal of Iranian Social studies.
4-2. It has not been previously published and has not been sent to internal or foreign publications.
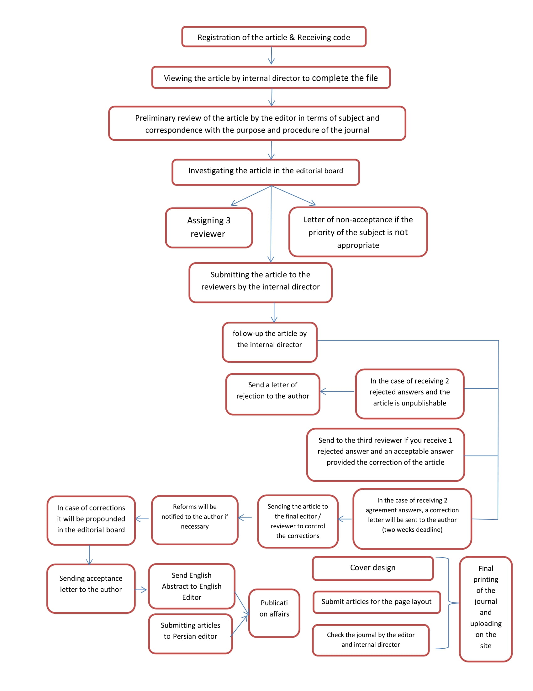
4-3. The submitted articles are evaluated by the reviewers of the journal, who are appointed by the editorial board, and the final acceptance is subject to the approval of the editorial board of the Iranian Sociological Journal.
4-4. The editorial board of the journal is free to edit the article (without changing the content).
4-5. Submitted articles will not be returned.
-1.jpg)